29/12/2023
Współczesny świat edukacji i pracy dynamicznie się zmienia, stawiając przed młodymi ludźmi coraz to nowe wyzwania. W obliczu tak wielu możliwości i niepewności, kluczowe staje się odpowiednie przygotowanie do świadomego wyboru ścieżki edukacyjnej i zawodowej. Tu z pomocą przychodzi doradztwo zawodowe, które w polskim systemie oświaty zyskuje na znaczeniu. Ale jak dokładnie wygląda ten proces w szkołach? Jak często jest opracowywany wewnętrzny system doradztwa zawodowego i kto za niego odpowiada? Ten artykuł rozwieje wszelkie wątpliwości, bazując na obowiązujących przepisach i praktycznych wskazówkach.

Doradztwo zawodowe to proces wspierania dzieci i młodzieży w poznawaniu siebie, świata zawodów, rynku pracy oraz rynku edukacyjnego, a także w planowaniu własnego rozwoju i podejmowaniu trafnych decyzji edukacyjno-zawodowych. Jest to działanie kompleksowe, które ma na celu przygotowanie uczniów do życia w społeczeństwie i na rynku pracy. W Polsce, ramy prawne dla doradztwa zawodowego określa przede wszystkim Rozporządzenie Ministra Edukacji Narodowej z dnia 12 lutego 2019 r. w sprawie doradztwa zawodowego (Dz. U. poz. 325), które weszło w życie 1 września 2019 roku. To właśnie ten dokument reguluje treść programową, sposób realizacji oraz zadania doradcy zawodowego na wszystkich etapach kształcenia, od przedszkola po szkoły dla dorosłych.
Czym jest Wewnątrzszkolny System Doradztwa Zawodowego (WSDZ)?
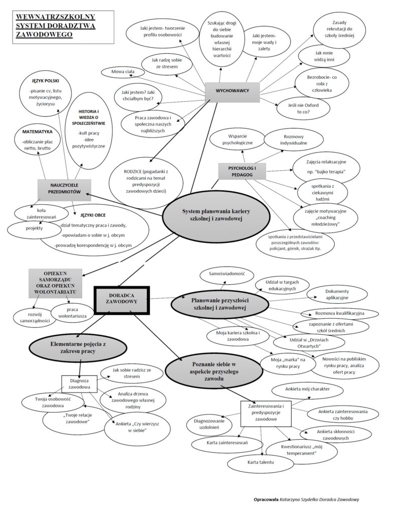
Wewnątrzszkolny System Doradztwa Zawodowego (WSDZ) to nic innego jak szczegółowy plan działań w danej szkole, mający na celu skuteczną realizację doradztwa zawodowego. Nie jest to jednorazowy dokument, lecz dynamiczny program, który musi być dostosowywany do bieżących potrzeb uczniów, słuchaczy i rodziców, a także do lokalnych i regionalnych działań związanych z doradztwem zawodowym. Zgodnie z § 4 ust. 1 wspomnianego rozporządzenia, na każdy rok szkolny w szkole opracowuje się program realizacji doradztwa zawodowego, który uwzględnia WSDZ. Oznacza to, że jest to dokument przygotowywany i zatwierdzany corocznie.
Program WSDZ musi być kompleksowy i zawierać następujące elementy:
- Tematyka działań: Musi uwzględniać treści programowe z zakresu doradztwa zawodowego, odpowiednie dla danego typu szkoły i etapu kształcenia.
- Oddziały (klasy): Precyzyjne określenie, których grup uczniów dotyczą poszczególne działania.
- Metody i formy realizacji: Sposoby prowadzenia zajęć, z naciskiem na aktywny udział rodziców, np. poprzez organizację spotkań.
- Terminy realizacji: Jasno określony harmonogram działań w ciągu roku szkolnego.
- Osoby odpowiedzialne: Wskazanie, którzy nauczyciele, doradcy czy specjaliści są odpowiedzialni za realizację konkretnych zadań.
- Podmioty współpracujące: Lista instytucji, organizacji, pracodawców, z którymi szkoła nawiązuje współpracę w celu wzbogacenia oferty doradczej.
Proces tworzenia WSDZ jest również ściśle określony. Program ten jest opracowywany przez doradcę zawodowego albo innego nauczyciela lub zespół nauczycieli odpowiedzialnych za realizację doradztwa zawodowego w szkole, wyznaczonych przez dyrektora. Następnie, dyrektor szkoły, po zasięgnięciu opinii rady pedagogicznej, zatwierdza program w terminie do dnia 30 września każdego roku szkolnego. Jest to gwarancja, że WSDZ jest spójny z ogólną strategią szkoły i odpowiada na realne potrzeby społeczności szkolnej.
Kto Odpowiada za Doradztwo Zawodowe w Szkole?
Realizacja doradztwa zawodowego w szkole to zadanie wieloaspektowe, angażujące różnych specjalistów i nauczycieli. Kluczową rolę odgrywa tu doradca zawodowy, ale jego brak nie zwalnia szkoły z obowiązku realizacji tych działań.
Zadania Doradcy Zawodowego:
Zgodnie z § 5 rozporządzenia, do zadań doradcy zawodowego należy:
- Systematyczne diagnozowanie zapotrzebowania uczniów na działania z zakresu doradztwa.
- Prowadzenie zajęć z zakresu doradztwa zawodowego.
- Opracowywanie i koordynowanie programu WSDZ we współpracy z innymi nauczycielami (wychowawcami), psychologami i pedagogami.
- Wspieranie innych nauczycieli w realizacji działań doradczych.
- Koordynowanie działalności informacyjno-doradczej, w tym gromadzenie i udostępnianie aktualnych informacji edukacyjnych i zawodowych.
- Realizowanie działań wynikających z programu WSDZ.
W przypadku braku doradcy zawodowego w szkole, zadania te (z wyjątkiem prowadzenia zajęć stricte doradczych, które wymagają kwalifikacji) przejmuje wskazany przez dyrektora nauczyciel, wychowawca, pedagog lub psycholog. Jest to dowód na to, że doradztwo zawodowe jest wspólnym wysiłkiem całej społeczności szkolnej.
Rola Innych Nauczycieli i Specjalistów:
Doradztwo zawodowe jest realizowane na wielu płaszczyznach, nie tylko na dedykowanych zajęciach. Obejmuje ono:
- Zajęcia edukacyjne wychowania przedszkolnego.
- Obowiązkowe zajęcia edukacyjne z zakresu kształcenia ogólnego lub w zawodzie.
- Zajęcia z zakresu doradztwa zawodowego (prowadzone przez wykwalifikowanych doradców).
- Zajęcia w ramach pomocy psychologiczno-pedagogicznej.
- Zajęcia z nauczycielem wychowawcą.
- Wizyty zawodoznawcze u pracodawców.
To oznacza, że każdy nauczyciel, niezależnie od przedmiotu, ma swój udział w procesie doradztwa zawodowego, integrując jego treści z własnym obszarem nauczania. To podejście holistyczne, które wspiera ucznia na każdym etapie jego rozwoju.

Treści Programowe Doradztwa Zawodowego na Różnych Etapach Edukacji
Rozporządzenie szczegółowo określa treści programowe dla każdego etapu edukacyjnego, zapewniając spójny i progresywny rozwój kompetencji zawodowych uczniów. Poniżej przedstawiamy ogólny zarys:
1. Przedszkola i Oddziały Przedszkolne (Preorientacja Zawodowa):
Dzieci w tym wieku poznają siebie, swoje upodobania i mocne strony. Odtwarzają różne role zawodowe w zabawie, uczą się nazw zawodów z otoczenia i ich podstawowych czynności. Poznają potrzebę uczenia się i nazywają etapy edukacji. Cel to rozbudzenie ciekawości i stworzenie podstaw do przyszłych wyborów.
2. Klasy I-VI Szkół Podstawowych (Orientacja Zawodowa):
Uczniowie rozwijają samoświadomość, opisując swoje zainteresowania i mocne strony. Poznają różne zawody, ich specyfikę i znaczenie pracy w życiu człowieka. Rozumieją rolę zdolności w wykonywaniu zawodu. Uczą się korzystać z różnych źródeł wiedzy i uzasadniają potrzebę uczenia się przez całe życie. W klasach IV-VI bardziej świadomie określają swoje uzdolnienia i kompetencje, wskazują czynniki wpływające na wybory zawodowe i rozumieją rolę pieniądza.
3. Klasy VII i VIII Szkół Podstawowych:
Na tym etapie uczniowie pogłębiają poznanie własnych zasobów, w tym wpływu zdrowia na zawód. Analizują informacje o zawodach, kwalifikacjach i wymaganiach rynku pracy. Poznają instytucje wspierające planowanie ścieżki. Uczą się analizować oferty szkół ponadpodstawowych i kryteria rekrutacyjne, a także znaczenie uczenia się przez całe życie. Kluczowe jest samodzielne dokonywanie wyboru dalszej ścieżki edukacyjno-zawodowej.
4. Szkoły Ponadpodstawowe (Branżowe Szkoły I i II Stopnia, Licea Ogólnokształcące, Technika, Szkoły Policealne, Szkoły dla Dorosłych):
Treści programowe na tym poziomie są znacznie bardziej zaawansowane. Uczniowie sporządzają bilans własnych zasobów (portfolio), określają obszary rozwoju. Analizują lokalny, regionalny, krajowy i europejski rynek pracy, porównują formy zatrudnienia (pracownik, pracodawca, własna działalność). Uczą się sporządzać dokumenty aplikacyjne, przygotowywać do rozmów kwalifikacyjnych. Korzystają z różnych źródeł informacji o dalszym kształceniu i doskonaleniu zawodowym, analizują możliwości uzupełniania kwalifikacji w ramach krajowego i europejskiego systemu kwalifikacji. Kluczowe jest ustalanie celów i planowanie indywidualnej ścieżki edukacyjno-zawodowej, przewidując skutki własnych decyzji.
Poniżej przedstawiamy tabelę porównawczą, która ilustruje progresję treści programowych na różnych etapach edukacji:
| Obszar | Przedszkole | Klasy I-III SP | Klasy IV-VI SP | Klasy VII-VIII SP | Szkoły Ponadpodstawowe |
|---|---|---|---|---|---|
| Poznanie Siebie | Co lubię robić, przykłady zainteresowań, co robię dobrze. | Opis zainteresowań, mocne strony, działania i ich wyniki. | Własne zainteresowania, uzdolnienia, kompetencje, mocne strony, ocena działań. | Wpływ zdrowia, zasoby (zainteresowania, zdolności, predyspozycje), ograniczenia, aspiracje, hierarchia wartości. | Bilans zasobów (portfolio), obszary rozwoju, wpływ zdrowia, wartości z pracą. |
| Świat Zawodów i Rynek Pracy | Role zawodowe w zabawie, nazwy zawodów z otoczenia, czynności zawodowe. | Nazwy zawodów, specyfika pracy, znaczenie pracy, rola zdolności i zainteresowań. | Różne grupy zawodów, ścieżki uzyskiwania, czynniki wpływające na wybory, rola pieniądza. | Wyszukiwanie i analiza informacji o zawodach, kwalifikacje, rynek pracy (lokalny, regionalny), znaczenie pracy, autoprezentacja. | Analiza rynku pracy (krajowy, europejski), formy zatrudnienia, prawo pracy, dokumenty aplikacyjne, rozmowa kwalifikacyjna, własna działalność. |
| Rynek Edukacyjny i Uczenie Się | Nazywanie etapów edukacji, czynności, których lubi się uczyć. | Potrzeba uczenia się, źródła wiedzy, treści, których lubi się uczyć. | Sposoby zdobywania wiedzy, indywidualny sposób nauki, korzystanie ze źródeł. | Analiza ofert szkół ponadpodstawowych/wyższych, kryteria rekrutacyjne, struktura edukacji, uczenie się przez całe życie. | Źródła informacji o dalszym kształceniu (formalne, pozaformalne, nieformalne), korzyści z uczenia się przez całe życie, system kwalifikacji. |
| Planowanie Rozwoju i Decyzje | Kim chciałbym zostać, planowanie prostych działań, próby decydowania. | Kim chciałbym zostać, planowanie działań, samodzielne decyzje (bezpośrednio związane z uczniem). | Plany edukacyjno-zawodowe, planowanie szczegółowych działań, samodzielne decyzje. | Wybór dalszej ścieżki, określanie celów, identyfikacja instytucji wspierających, planowanie ścieżki z konsekwencjami. | Cele, zadania, działania w planowaniu, indywidualny plan działania (warianty), wybór ścieżki zgodny z zasobami. |
Ile Godzin Doradztwa Zawodowego w Liceum i Szkołach Ponadpodstawowych?
W szkołach ponadpodstawowych, w tym w liceach, wymiar godzin przeznaczonych na przedmiot „doradztwo zawodowe” jest stosunkowo niewielki. Zgodnie z Rozporządzeniem Ministra Edukacji Narodowej z dnia 3 kwietnia 2019 r. w sprawie ramowych planów nauczania dla publicznych szkół (Dz.U. z 2019 r., poz. 639), dyrektor szkoły ma do dyspozycji jedynie 10 godzin lekcyjnych na wszystkie lata nauki w danej szkole. Jest to wyzwanie dla doradców i szkół, by jak najefektywniej wykorzystać ten czas.
Sposób organizacji tych 10 godzin może być różny. Niektóre szkoły decydują się na realizację wszystkich godzin w jednym roku nauki (np. w klasie maturalnej, tuż przed wyborami dalszej ścieżki), inne rozkładają je na poszczególne lata, organizując po 2-3 lekcje rocznie. Decyzja należy do dyrektora, ale warto, by była ona poprzedzona konsultacją z doradcą zawodowym, który najlepiej zna potrzeby uczniów. Zaleca się organizowanie zajęć w formie kilkugodzinnych warsztatów, co pozwala na głębsze zaangażowanie uczniów i bardziej efektywne przekazanie wiedzy, niż rozproszone lekcje podczas doraźnych zastępstw.

Jak Dobrze Wybrać Szkołę Ponadpodstawową?
Dla ósmoklasistów wybór szkoły ponadpodstawowej to jedna z pierwszych poważnych decyzji edukacyjno-zawodowych. To moment, który może znacząco wpłynąć na całą przyszłość. Aby podjąć trafną decyzję, nie należy ulegać chwilowym modom czy wyborom kolegów. Kluczem do sukcesu jest poznanie siebie – analiza własnych zainteresowań, zdolności, temperamentu oraz stanu zdrowia.
Zainteresowania:
Zastanów się, co naprawdę Cię pociąga, co sprawia, że tracisz poczucie czasu i co przynosi Ci satysfakcję. Wybór kierunku kształcenia zgodnego z Twoimi pasjami zwiększa szanse na zadowolenie z przyszłej pracy. Kiedy robisz to, co lubisz, praca staje się przyjemnością, a nie tylko obowiązkiem.
Zdolności:
Zdolności to wrodzone predyspozycje do lepszego wykonywania pewnych czynności czy szybszego przyswajania wiedzy. Mogą być ogólne (inteligencja, spostrzegawczość) lub specjalne (matematyczne, językowe, plastyczne, sportowe). Świadomość własnych uzdolnień pozwala dopasować się do zawodu, który wymaga konkretnych umiejętności. To zdolności decydują o poziomie, jaki osiągniesz w swoich działaniach.
Temperament:
Temperament określa, w jaki sposób reagujesz na sytuacje i zadania. Czy jesteś osobą spokojną i cierpliwą, czy raczej dynamiczną i szybko działającą? Niektóre zawody wymagają opanowania (np. kreślarz), inne dużej aktywności (np. dziennikarz), a jeszcze inne szczególnej odpowiedzialności i szybkości (np. lekarz). Dobrze, gdy cechy temperamentu idą w parze z wymaganiami zawodu, ułatwiając wykonywanie obowiązków.
Stan Zdrowia:
Przed podjęciem decyzji o wyborze szkoły, niezbędne jest ustalenie, czy Twój stan zdrowia nie będzie przeszkodą w wykonywaniu wymarzonego zawodu. Wiele profesji ma specyficzne wymagania psychofizyczne. Na przykład, praca ratownika medycznego wymaga dobrej kondycji, a praca w stolarni może być niemożliwa dla alergików. Wady wzroku czy słuchu również mogą ograniczać dostęp do niektórych zawodów. Pamiętaj, aby zawsze sprawdzić wymagania zdrowotne dla zawodu, który Cię interesuje.
Ostateczna decyzja należy zawsze do Ciebie, ale warto skorzystać ze wsparcia rodziców, znajomych, a przede wszystkim doradców zawodowych. Samodzielna i dobrze przemyślana decyzja jest źródłem długotrwałej satysfakcji.

Najczęściej Zadawane Pytania (FAQ)
1. Czy treści z doradztwa musi realizować każdy nauczyciel?
Tak. Zgodnie z Ustawą z dnia 14 grudnia 2016 r. Prawo oświatowe (art. 26a ust. 2), doradztwo zawodowe jest realizowane na wielu rodzajach zajęć, w tym na obowiązkowych zajęciach edukacyjnych z zakresu kształcenia ogólnego, na zajęciach wychowawczych oraz w ramach pomocy psychologiczno-pedagogicznej. Oznacza to, że właściwie każdy pracownik pedagogiczny w szkole ma obowiązek realizować zadania z zakresu doradztwa zawodowego, integrując jego treści ze swoim nauczaniem. Jest to kluczowe dla spójności i efektywności WSDZ.
2. Czy szkolny doradca zawodowy może udzielać uczniom indywidualnych konsultacji?
Tak, może, a często jest to wręcz wskazane, gdyż wielu młodych ludzi potrzebuje spersonalizowanego wsparcia w wyborze dalszej ścieżki edukacyjnej i zawodowej. Jednakże, organizacja doradztwa zawodowego w szkole nie zawsze w pełni to umożliwia, zwłaszcza jeśli doradca jest zatrudniony wyłącznie na etacie nauczyciela przedmiotu „doradztwo zawodowe”, co oznacza brak dedykowanych godzin na indywidualne konsultacje. W takich sytuacjach wsparcia mogą udzielić inni specjaliści szkolni (pedagog, psycholog), wychowawcy, a także doradcy zawodowi z rejonowych Poradni Psychologiczno-Pedagogicznych. Warto rozmawiać z dyrekcją o możliwościach finansowania takich konsultacji lub pozyskiwania dodatkowych środków, np. z projektów unijnych czy od Rady Rodziców.
3. Czy lekcje doradztwa muszą być wpisane do planu lekcji, czy mogą być zrealizowane w formie kilkugodzinnych warsztatów lub podczas zastępstw?
Zaleca się, aby lekcje doradztwa zawodowego były wpisane do planu lekcji, co zapewnia ich regularność i umożliwia uczniom odpowiednie przygotowanie. Realizacja zajęć podczas doraźnych zastępstw jest odradzana, ponieważ może prowadzić do problemów z frekwencją i obniżać powagę przedmiotu. Bardzo dobrym rozwiązaniem jest organizowanie lekcji doradztwa w formule warsztatowej, w blokach po 2 lub 3 godziny lekcyjne. Taka forma daje większą swobodę zarówno nauczycielowi, jak i uczniom, pozwalając na głębszą dyskusję, realizację praktycznych ćwiczeń i odpowiadanie na pytania i wątpliwości uczniów.
4. Czy mogę prowadzić lekcje doradztwa zawodowego, jeśli nie ukończyłem studiów z tej dziedziny?
Obecnie, aby prowadzić lekcje z przedmiotu „doradztwo zawodowe” w szkole ponadpodstawowej, należy posiadać odpowiednie kwalifikacje. Zgodnie z § 21 Rozporządzenia Ministra Edukacji Narodowej z dnia 1 sierpnia 2017 r. w sprawie szczegółowych kwalifikacji wymaganych od nauczycieli, wymagane jest ukończenie studiów drugiego stopnia lub jednolitych studiów magisterskich w zakresie doradztwa zawodowego (oraz przygotowanie pedagogiczne) LUB ukończenie studiów drugiego stopnia lub jednolitych studiów magisterskich na dowolnym kierunku i studiów podyplomowych w zakresie doradztwa zawodowego (oraz przygotowanie pedagogiczne). Przepisy przejściowe, które pozwalały na prowadzenie tych zajęć przez innych nauczycieli lub osoby bez kwalifikacji, obowiązywały tylko do roku szkolnego 2021/2022 włącznie.
Doradztwo zawodowe jest niezwykle istotnym elementem współczesnej edukacji. Daje młodym ludziom narzędzia do świadomego kształtowania swojej przyszłości, pomaga im zrozumieć siebie i rynek pracy, a w konsekwencji – podjąć decyzje, które przyniosą im satysfakcję i sukces zawodowy. Wspólny wysiłek całej społeczności szkolnej, wspierany przez odpowiednie regulacje prawne, jest gwarancją efektywnej realizacji tego ważnego zadania.
Zainteresował Cię artykuł Doradztwo Zawodowe w Szkole: Klucz do Przyszłości? Zajrzyj też do kategorii Edukacja, znajdziesz tam więcej podobnych treści!
